Süsteemide modelleerimise praktikumis
Praktikumi
juhendaja: Aulis Sibola
Lektor:
Toomas Saarsren
Sissejuhatus
Käesolev aruanne on tehtud
loengukursuse: “Süsteemide modelleerimine” raames.
Aruanne kirjeldab
veebihalduse süsteemi, kus pole ühtegi staatilist HTML lehte, vaid kõik käib
dünaamiliselt. Süsteem on jagatud kaheks: VEEB - see tähendab Kasutaja pool ja
HALDUS – omanik.
Süsteem sisaldab 5 erinevat rolli:
1)
Kasutaja on see, kes pöördub veebiserveri poole – nn. Klient. Tema tegevuseks
on veebilehe vaatamine.
HALDUS
2) Kirjutaja kirjutab veebilehel olevaid tekste.
3) Toimetaja ülesandeks on kontrollida kirjutaja kirjutatud tekste ning
avaldada neid avalikkusele. Tema määrab lehekülje kujunduse.
4) Admin administreerib praktiliselt kõike, mis sellesse
süsteemi kuulub. Tema ülesandeks on anda kasutajatele õigeid õiguseid. Samuti tegeleb
ta mallide avaldamisega toimetajatele.
5) Veebimeister loob malle.
Kasutajad võivad eisneda ka enda omadest madalamates rollides. Näiteks tohib Toimetaja kirjutada ka ise tekste, mis veebilehele lähevad (st. olla Kirjutaja rollis).
Töös on 6 vaadet: kasutuslugu (Use Case), klassidiargamm (Class Diagram), olekuskeem (State Diagram), ja dümnaamikat modelleerivad järgnevus- (Sequence), koostöö- (Collaboration) ja tegevusskeemid (Activity Diagram).
Modelleerimiseks on
kasutatud UML standardit. Modelleeriti programmiga DOME.5.0.
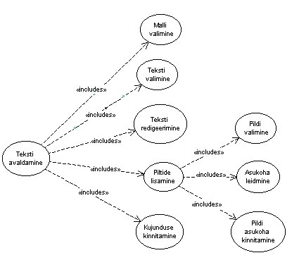
Kasutuslood
Järgneval
kasutuslugude skeemil on ära toodud meie süsteemi rollide jaotus. Nagu eelpool
öeldud, võivad haldusosas olevate rollide täitjad osaleda ka madalama taseme
rollis. Seega kuigi joonisel märgitud ei ole, võivad Kasutaja rollis osaleda ka
kõik ülejäänud.

Veel mõned skeemid, mis seletavad ülaltoodud kasutuslood põhjalikumalt lahti.


Ja veel
mõned kasutuslood:


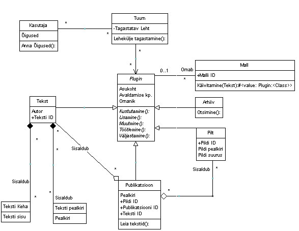
Klassidiagrammil kujutatakse tegelikud objektid, millega süsteemis
tegeldakse.
See skeem kujutab klassidiagrammi, mis on seotud veebilehe
üleslaadimisega. Tekst, Pilt ja Publikatsioon pärinevad Pluginist. Üks
publikatsioon võib sisaldada mitut teksti ning üks tekst võib esineda mitmes
publikatsioonis.
Plugini Töötlemine() meetod kutsub välja malli, mille Käivitamine(Tekst) meetod kutsub omakorda välja tuuma. Tuum leiab sobivad publikatsioonid ning mallid ning väljastab lehe. See tee läbitakse alati, kui Kasutaja soovib näha mõnda antud süsteemi veebilehte.

Olekuskeem
Olekuskeem
näitab ühe objekti elutsüklit ja tema olekuid. Sellel joonisel on näha objekti
Tekst erinevad olekud, loomisest kustutamiseni.

Tegevusdiagramm
Tegevusdiagramm kirjeldab, kuidas tegevused üksteisele järgnevad.
Allpool on toodud kaks skeemi. Esimene kirjeldab Kasutaja poolt lehe avamisele
järgnevaid tegevusi.
.

Haldusosa
kirjeldav skeem on siin väga üldine. Aga on võimalik kujutada vastavad
tegevused lahti.

Järgnevusdiagramm
Järgnevusdiagrammiga saab kirjeldada sündmuste arengut. Siinolev skeem
kirjeldab seda, kuidas Toimetaja lisab Publikatsiooni uue Teksti.

Koostöö diagramm
Koostöö diagrammiga saab võrreldes
järgnevusskeemiga edasi anda ka konkreetseid sõnumeid ja seisundeid järgmisele
objektile.
Objekt “Leht” kutsub välja Plugini ja sellega tekitab selle. Plugin
tekitab oma Töötlemine() meetodiga omakorda Malli. Mall tekitab objekti
Tuum sõnumiga Käivitamine(). Tuum kutsub aga omakorda välja lehe ning kui seda
objekti pole veel olemas, siis tekitab
selle.
